国家税务总局关于办理增值税期末留抵退税有关征管事项的公告
国家税务总局公告2025年第20号
按照《财政部 税务总局关于完善增值税期末留抵退税政策的公告》(2025年第7号,以下简称7号公告)的规定,为规范办理增值税期末留抵退税(以下简称留抵退税)业务,现将有关征管事项公告如下:
一、增值税一般纳税人(以下简称纳税人)按照7号公告申请办理留抵退税,应当于符合留抵退税条件的次月,在增值税纳税申报期(以下简称申报期)内,完成本期增值税纳税申报后,通过电子税务局或办税服务厅向主管税务机关提交《退(抵)税申请表》(见附件1)。
二、纳税人出口货物或者跨境销售服务、无形资产,适用免抵退税办法的,可以在同一申报期内,既申报免抵退税又申请办理留抵退税。
申请办理留抵退税的纳税人出口货物或者跨境销售服务、无形资产,适用免抵退税办法的,应当按期申报免抵退税。当期可申报免抵退税的出口销售额为零的,应当办理免抵退税零申报。
三、纳税人适用7号公告规定的留抵退税政策,有纳税缴费信用级别条件要求的,以纳税人向主管税务机关申请办理留抵退税提交《退(抵)税申请表》时的纳税缴费信用级别确定。
四、在计算允许退还的留抵税额的进项构成比例时,参与计算所属期内按照规定转出的进项税额,无需从已抵扣的增值税专用发票、海关进口增值税专用缴款书、完税凭证、机动车销售统一发票、收费公路通行费增值税电子普通发票、电子发票(航空运输电子客票行程单)、电子发票(铁路电子客票)等增值税扣税凭证注明的增值税额中扣减。
五、税务机关应当按照规定程序和时限受理、审核纳税人的留抵退税申请,并将审核结果告知纳税人。
六、纳税人不存在本公告第七条所列情形的,税务机关应当自受理留抵退税申请之日起(含当日,下同)10个工作日内完成审核,并向纳税人出具《税务事项通知书》。经审核,纳税人符合留抵退税条件的,准予留抵退税,并向纳税人出具准予留抵退税的《税务事项通知书》;纳税人不符合留抵退税条件的,不予留抵退税,并向纳税人出具不予留抵退税的《税务事项通知书》。
纳税人既申报免抵退税又申请办理留抵退税的,税务机关应当先办理免抵退税。办理免抵退税后,纳税人仍符合留抵退税条件的,再办理留抵退税。上述10个工作日,自免抵退税应退税额核准之日起计算。
七、税务机关在办理留抵退税期间,发现纳税人存在以下情形的,暂停为其办理留抵退税:
(一)存在增值税涉税风险疑点的;
(二)被税务稽查立案且未结案的;
(三)增值税申报比对异常未处理的;
(四)取得增值税异常扣税凭证未处理的;
(五)国家税务总局规定的其他情形。
八、本公告第七条列举的增值税涉税风险疑点等情形已排除,且相关事项处理完毕后,按照以下规定办理:
(一)纳税人仍符合留抵退税条件的,税务机关继续为其办理留抵退税,并自增值税涉税风险疑点等情形排除且相关事项处理完毕之日起5个工作日内完成审核,向纳税人出具准予留抵退税的《税务事项通知书》;
(二)纳税人不再符合留抵退税条件的,不予留抵退税。税务机关应当自增值税涉税风险疑点等情形排除且相关事项处理完毕之日起5个工作日内完成审核,并向纳税人出具不予留抵退税的《税务事项通知书》。
九、纳税人存在以下情形的,税务机关应当终止为其办理留抵退税,并自作出终止办理留抵退税决定之日起5个工作日内,向纳税人出具终止办理留抵退税的 《税务事项通知书》:
(一)税务机关对增值税涉税风险疑点进行排查时,发现纳税人涉嫌骗取出口退税、虚开增值税专用发票等增值税重大税收违法行为的;
(二)国家税务总局规定的其他情形。
上述情形处理完毕后,纳税人仍符合留抵退税条件的,可以按照规定重新申请办理留抵退税。
十、纳税人在办理留抵退税期间发生下列情形的,按照以下规定确定允许退还的留抵税额:
(一)因纳税申报、稽查查补和评估调整等原因,造成期末留抵税额发生变化的,按照最近一期增值税及附加税费申报表“期末留抵税额”确定允许退还的留抵税额。
(二)纳税人在同一申报期既申报免抵退税又申请办理留抵退税的,或者在纳税人申请办理留抵退税时存在尚未经税务机关核准的免抵退税应退税额的,应当待税务机关核准免抵退税应退税额后,按照最近一期增值税及附加税费申报表“期末留抵税额”,扣减税务机关核准的免抵退税应退税额后的余额确定允许退还的留抵税额。
税务机关核准的免抵退税应退税额,是指税务机关当期已核准,但纳税人尚未在增值税及附加税费申报表相关栏次中填报的免抵退税应退税额。
(三)纳税人既有增值税欠税,又有期末留抵税额的,按照最近一期增值税及附加税费申报表“期末留抵税额”,抵减增值税欠税后的余额确定允许退还的留抵税额。
十一、在纳税人办理增值税纳税申报和免抵退税申报后、税务机关核准其免抵退税应退税额前,税务机关核准纳税人前期留抵退税的,以最近一期增值税及附加税费申报表“期末留抵税额”,扣减税务机关核准的留抵退税额后的余额,计算当期免抵退税应退税额和免抵税额。
税务机关核准的留抵退税额,是指税务机关当期已核准,但纳税人尚未在增值税及附加税费申报表相关栏次中填报的留抵退税额。
十二、纳税人应当在收到税务机关准予留抵退税的《税务事项通知书》当期,以税务机关核准的允许退还的留抵税额冲减期末留抵税额,并在办理增值税纳税申报时,相应填写增值税及附加税费申报表相关栏次,按照规定作进项税额转出。
十三、纳税人按照7号公告第九条规定,需要申请缴回已退还的全部留抵退税款的,可以通过电子税务局或办税服务厅提交《缴回留抵退税申请表》(见附件2)。税务机关应当自受理之日起5个工作日内,依申请向纳税人出具留抵退税款缴回的《税务事项通知书》。纳税人在缴回已退还的全部留抵退税款后,办理增值税纳税申报时,将缴回的全部退税款按照规定填写在增值税及附加税费申报表相关栏次,并可以继续按照规定抵扣进项税额。
十四、本公告自2025年9月1日起施行。《国家税务总局关于办理增值税期末留抵税额退税有关事项的公告》(2019年第20号)、《国家税务总局关于取消增值税扣税凭证认证确认期限等增值税征管问题的公告》(2019年第45号)第二条第二款、《国家税务总局关于进一步加大增值税期末留抵退税政策实施力度有关征管事项的公告》(2022年第4号)、《国家税务总局关于扩大全额退还增值税留抵税额政策行业范围有关征管事项的公告》(2022年第11号)同时废止。
特此公告。
附件:1.退(抵)税申请表.pdf
2.缴回留抵退税申请表.pdf
国家税务总局
2025年8月22日
《退(抵)税申请表》填表说明
一、本表适用于办理汇算结算、误收税款退税、增值税期末留抵退税。
二、纳税人退税账户与原缴税账户不一致的,须另行提交资料,并经税务机关确认。
三、本表一式四联,纳税人一联、税务机关三联。
四、申请人名称:填写纳税人或扣缴义务人名称。如申请增值税期末留抵退税,应填写纳税人名称。
五、申请人身份:选择“纳税人”或“扣缴义务人”。
如申请增值税期末留抵退税,应选择“纳税人”。
六、纳税人名称:填写纳税人名称的全称。
七、统一社会信用代码(纳税人识别号):填写纳税人的统一社会信用代码或纳税人识别号。
八、国民经济行业:对照最新《国民经济行业分类》中列明的行业小类填写。
九、申请退税类型:纳税人根据需要办理的事项,选择“汇算结算退税”、“误收退税”或“增值税期末留抵退税”。
十、出口货物或者跨境销售服务、无形资产,适用免抵退税办法:根据纳税人实际经营情况,选择“是”或“否”。
十一、原完税情况:填写与汇算结算和误收税款退税相关信息。分税种、品目名称、税款所属时期、税票号码、实缴金额等项目,填写申请办理退税的已入库信息,上述信息应与完税费(缴款)凭证复印件、完税费(缴款)凭证原件或完税电子信息一致。
十二、申请退税金额:填写与汇算结算和误收税款退税相关的申请退(抵)税的金额,应小于等于原完税情况实缴金额合计。
十三、退税纳税人类型:按照《财政部 税务总局关于完善增值税期末留抵退税政策的公告》(财政部 税务总局公告 2025 年第 7 号,以下简称 7 号公告)第一条第一项规定申请留抵退税的纳税人,根据其“制造业”“科学研究和技术服务业”“软件和信息技术服务业”“生态保护和环境治理业”中销售收入占比最高的一项选择;按照 7 号公告第一条第二项规定申请留抵退税的纳税人,选择“房地产开发经营业”;按照 7 号公告第一条第三项规定申请留抵退税的纳税人,选择“其他纳税人”。
退税纳税人类型选择“制造业”“科学研究和技术服务业”“软件和信息技术服务业”或“生态保护和环境治理业”的纳税人,应填写“____年____月至____年____月,从事《国民经济行业分类》中‘制造业’‘科学研究和技术服务业’‘软件和信息技术服务业’‘生态保护和环境治理业’业务相应发生的增值税销售额____元,同期全部增值税销售额____元,占比____%。”如申请退税前经营期满12个月,本栏起止时间填写申请退税前12个月的起止时间,本栏销售额填写申请退税前12个月的销售额;如申请退税前经营期不满12个月但满3个月的,本栏起止时间填写实际经营期的起止时间,本栏销售额填写实际经营期的销售额。
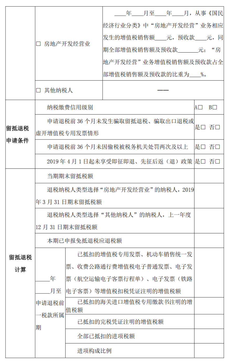
退税纳税人类型选择“房地产开发经营业”的纳税人,应填写“____年____月至____年____月,从事《国民经济行业分类》中‘房地产开发经营’业务相应发生的增值税销售额____元,预收款____元,同期全部增值税销售额及预收款____元,‘房地产开发经营’业务增值税销售额及预收款占全部增值税销售额及预收款的比重为____%。”如申请退税前经营期满12个月,本栏起止时间填写申请退税前12个月的起止时间,本栏销售额和预收款填写申请退税前12个月的销售额和预收款;如申请退税前经营期不满12个月但满3个月的,本栏起止时间填写实际经营期的起止时间,本栏销售额和预收款填写实际经营期的销售额和预收款。
十四、留抵退税申请条件:纳税缴费信用级别根据申请退税时的纳税缴费信用级别选择 A 级或 B 级;其他条件根据纳税人实际经营情况,逐项选择“是”或“否”。
十五、留抵退税计算:
(一)当期期末留抵税额:填写申请退税前一税款所属期的期末留抵税额。
(二)退税纳税人类型选择“房地产开发经营业”的纳税人,2019 年 3 月 31 日期末留抵税额:填写 2019 年 3 月税款所属期的期末留抵税额。如 2019 年 3 月税款所属期未进行增值税一般纳税人申报,则该栏次金额为 0。
(三)退税纳税人类型选择“其他纳税人”的纳税人,上一年度 12 月 31 日期末留抵税额:填写申请退税前一税款所属期上一年度 12 月税款所属期的期末留抵税额。如申请退税前一税款所属期上一年度 12 月所属期未进行增值税一般纳税人申报,则该栏次金额为 0。
(四)本期已申报免抵退税应退税额:填写适用免抵退税政策的纳税人本期申请退还的免抵退税额。
(五)____年____月至申请退税前一税款所属期:退税纳税人类型选择“制造业”“科学研究和技术服务业”“软件和信息技术服务业”“生态保护和环境治理业”“房地产开发经营业”的纳税人填写 2019 年 4 月;退税纳税人类型选择“其他纳税人”的纳税人,填写申请退税前一税款所属期当年 1 月。
(六)已抵扣的增值税专用发票、机动车销售统一发票、收费公路通行费增值税电子普通发票、电子发票(航空运输电子客票行程单)、电子发票(铁路电子客票)等增值税扣税凭证注明的增值税额:填写对应税款所属期抵扣的增值税专用发票、机动车销售统一发票、收费公路通行费增值税电子普通发票、电子发票(航空运输电子客票行程单)、电子发票(铁路电子客票)等增值税扣税凭证注明的增值税额。
(七)已抵扣的海关进口增值税专用缴款书注明的增值税额:填写对应税款所属期抵扣的海关进口增值税专用缴款书注明的增值税额。
(八)已抵扣的完税凭证注明的增值税额:填写对应税款所属期抵扣的完税凭证注明的增值税额。
(九)全部已抵扣的进项税额:填写对应税款所属期全部抵扣的进项税额。
(十)进项构成比例:
进项构成比例=本表〔已抵扣的增值税专用发票、机动车销售统一发票、收费公路通行费增值税电子普通发票、电子发票(航空运输电子客票行程单)、电子发票(铁路电子客票)等增值税扣税凭证注明的增值税额+已抵扣的海关进口增值税专用缴款书注明的增值税额+已抵扣的完税凭证注明的增值税额〕÷全部已抵扣的进项税额
(十一)本期申请退还的期末留抵税额:
1.退税纳税人类型选择为“制造业”“科学研究和技术服务业”“软件和信息技术服务业”“生态保护和环境治理业”
本期申请退还的期末留抵税额=本表(“当期期末留抵税额”-“本期已申报免抵退税应退税额”)ד进项构成比例”×100%。
2.退税纳税人类型选择为“房地产开发经营业”本期申请退还的期末留抵税额=本表(“当期期末留抵税额”-“退税纳税人类型选择‘房地产开发经营业’的纳税人,2019 年 3 月 31 日期末留抵税额”-“本期已申报免抵退税应退税额”)×进项构成比例×60%。
3.退税纳税人类型选择为“其他纳税人”
若“当期期末留抵税额”-“退税纳税人类型选择‘其他纳税人’的纳税人,上一年度 12 月 31 日期末留抵税额”-“本期已申报免抵退税应退税额”小于等于 1 亿元,本期申请退还的期末留抵税额=本表(“当期期末留抵税额”-“退税纳税人类型选择‘其他纳税人’的纳税人,上一年度 12月 31 日期末留抵税额”-“本期已申报免抵退税应退税额”)×进项构成比例×60%;
若“当期期末留抵税额”-“退税纳税人类型选择‘其他纳税人’的纳税人,上一年度 12 月 31 日期末留抵税额”-“本期已申报免抵退税应退税额”大于 1 亿元,本期申请退还的期末留抵税额=1亿元×进项构成比例×60%+超过1亿元的部分×进项构成比例×30%。
十六、退税申请理由:简要概述退税申请理由,如果本次退税账户与原缴税账户不一致,需在此说明,并另行提交资料,报经税务机关确认。
十七、受理情况:填写核对受理纳税人、扣缴义务人资料的情况。
十八、退还方式:申请汇算结算或误收税款退税的,退还方式可以单选或多选,对于有欠税的纳税人,一般情况应选择“抵扣欠税”,对于选择“抵扣欠税”情况,可以取消该选择,将全部申请退税的金额,以“退库”方式办理。申请留抵退税的,可同时选择“退库”和“抵扣欠税”。
十九、退税类型:税务机关依据纳税人申请事项,选择“汇算结算退税”“误收退税”或“增值税期末留抵退税”。
二十、退税发起方式:纳税人申请汇算结算或误收税款退税的,税务机关选择“纳税人自行申请”或“税务机关发现并通知”;纳税人申请增值税期末留抵退税的,税务机关选择“纳税人自行申请”。
二十一、退(抵)税金额:填写税务机关核准后的退(抵)税额。
《缴回留抵退税申请表》填表说明
一、本表适用于纳税人按照规定,申请缴回已退还的增值税期末留抵税额退税款。
二、本表一式四联,纳税人一联、税务机关三联。
三、纳税人名称:填写纳税人名称的全称。
四、统一社会信用代码(纳税人识别号):填写纳税人的统一社会信用代码或纳税人识别号。
五、税款所属期:填写拟缴回的留抵退税对应的税款所属期。
六、退库日期:填写拟缴回的留抵退税对应的退库日期。
七、留抵退税金额:填写拟缴回的留抵退税对应的退税金额。
八、前期已缴回金额:填写拟缴回的留抵退税对应已经缴回的税款金额。
九、本期缴回金额:填写本期拟缴回的留抵退税金额。
十、缴回理由:简要概述缴回理由。
地址:泰安市泰山区东湖路139号
鲁公网安备37090202001290号